商务数据分析与应用系统对接职业教育专业教学标准,覆盖数据采集、清洗治理、建模分析、可视化表达、运营分析和供应链分析,支持真实项目任务、AI智能体辅助分析和过程化评价,服务专业群建设与实训课程改革。
环鸣商务数据智能实训平台是基于京东、阿里等头部企业真实脱敏数据与业务场景,通过国产化AI大模型智能体协同辅导、3D虚拟仿真实训与企业导师在线指导,培养掌握Python编程、机器学习建模、商业智能分析的"新质劳动者"。
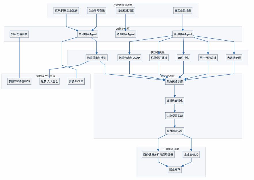
系统采用完全自主可控的国产技术栈(麒麟OS+达梦数据库+昇腾AI),支持信创环境部署,构建"教育链-人才链-产业链-创新链"有机衔接体系,为产教融合型企业认定、市域产教联合体建设提供数字化人才培养解决方案。
特色一:产教深度融合破"两张皮"。与京东数科、阿里云共建实训内容,引入真实业务数据(100+企业脱敏数据集)与项目案例,企业数据分析师担任虚拟导师实时答疑,学生所学即企业所需,实现"引企入教",打破教学与实践"两张皮"。
特色二:AI智能体协同教学。国产大模型AI智能体(Agent)提供7×24小时个性化辅导,实时分析学生操作轨迹、诊断错误类型、推荐知识图谱节点,根据学习进度动态调整难度与路径,实现因材施教与精准教学。
特色三:新质生产力技能培养。对接新质生产力岗位需求,系统化培养Python/SQL编程、机器学习建模(聚类/分类/回归/时序)、BI可视化(Tableau/PowerBI)、大数据分析(Spark/Hive)等高科技、高效能数据分析能力,塑造具有创新能力的"新质劳动者"。
特色四:信创国产化全栈生态。全栈采用国产数据库(达梦/人大金仓)、国产操作系统(麒麟/统信)、国产AI框架(昇腾MindSpore/飞桨),支持信创环境实训,培养服务自主可控战略的技术人才,响应金融/政务等行业国产化替代需求。
特色五:一体化能力认证体系。课程体系完整对接商务数据分析与应用职业技能等级证书(中级/高级)、教育部专业教学标准与京东/阿里等企业岗位JD,实现"教育链-人才链-产业链-创新链"有机衔接,学生毕业即可持证上岗。
产教融合实训基地:真实企业数据脱敏后用于教学,企业专家在线答疑,每年更新案例库
AI智能体教练系统:国产大模型驱动,实时监测学习行为,提供个性化学习路径、错误诊断与知识推荐,学习效率提升60%
新质技能模块化培养:Python数据分析/机器学习建模/大数据处理/BI可视化四大模块,对接新质生产力岗位需求
信创国产化全栈:支持麒麟OS/统信UOS+达梦/人大金仓数据库+昇腾/飞桨AI框架,培养信创人才
3D虚拟仿真实训:3D可视化数据分析实验室,沉浸式学习RFM/用户画像/销售预测等场景,可重复训练
企业真实项目库:100+企业脱敏真实案例,涵盖电商/零售/金融等行业数据分析项目,对接岗位实战
证书自动对接:课程体系完整对接数据分析职业技能等级证书(中级/高级)考核标准,学练考评一体化
市域产教联合体支持:支持区域内多校多企联合实训,数据共享,师资共建,协同育人,降低重复建设成本

专业核心课程完整覆盖:
✅《数据采集与处理》:电商平台数据采集(API/爬虫)/Python数据清洗/数据质量管理实训
✅《数据仓库与OLAP》:维度建模(星型/雪花模型)/ETL流程设计/多维分析(切片/切块/钻取)实操
✅《数据挖掘与机器学习》:聚类/分类/回归/关联规则/时序分析/模型评估与优化全流程项目
✅《商业智能与可视化》:Tableau/PowerBI/ECharts可视化设计与实施,BI看板搭建实战
✅《用户行为分析》:RFM模型/用户画像/漏斗分析/路径分析/A/B测试实战项目
✅《大数据技术应用》:Hadoop/Spark生态/Hive/分布式计算/实时计算实训
能力目标对接:
✅ 能够完成数据的采集、清洗、预处理,搭建数据仓库
✅ 能够运用统计分析、机器学习、可视化等方法开展业务数据挖掘与决策支持
✅ 能够使用主流BI工具或编程环境撰写分析报告,并参与数据驱动型产品设计与实施
核心课程对接:
✅《电子商务数据分析》:平台运营数据/GMV/转化率/ROI分析实战
✅《网络营销数据分析》:流量/用户/转化全链路数据分析实训
核心课程对接:
✅《营销数据分析与应用》:投放效果/归因分析/营销ROI测算实战
高科技能力:
掌握AI/大数据/机器学习等前沿技术应用
熟练使用Python/SQL/Spark等数据分析工具
理解深度学习/NLP等前沿算法原理
高效能工作:
数据驱动决策,替代经验主义,提升业务效率50%+
自动化数据处理流程,减少90%重复性工作
快速构建BI看板,实时监控业务指标
高质量产出:
输出专业级数据分析报告(结论/洞察/建议)
构建可复用的数据分析模型与算法
设计用户友好的可视化看板
创新能力:
能独立设计数据分析方案解决商业问题
提出基于数据洞察的业务创新建议
持续学习新技术新方法并应用实践
信创素养:
熟悉国产化技术栈(麒麟/达梦/昇腾)
理解自主可控的战略意义
服务金融/政务等行业信创需求
企业提供:
真实脱敏数据:京东/阿里100+亿级数据集
业务场景还原:电商/零售/金融真实业务流程
岗位标准对接:数据分析师JD与能力要求
在线企业导师:资深数据分析师在线答疑辅导
学校提供:
教学组织:课程编排/学分认定/考核评价
实训场地:机房/云平台/教学管理
师资团队:专业教师+企业兼职教师
学生管理:班级管理/学习监督/就业推荐
平台提供:
AI智能辅导:智能体7×24小时个性化指导
虚拟仿真:3D可视化实训场景
自动考评:过程性+结果性智能评价
区域协同机制:
支持区域内多所院校共享实训资源与企业案例
统一数据标准、课程体系与能力认证
协同开展师资培训、教学研讨与竞赛
共建区域性数据人才供给生态
价值:
降低单校建设成本60%+
提升区域人才培养质量与就业率
服务地方产业数字化转型
推动教育链-产业链深度融合
| 能力维度 | AI技术 | 应用场景 | 典型输出 |
|---|---|---|---|
| 智能辅导 | 国产大模型NLP/知识图谱 | 实时操作指导、问题解答、知识推荐 | 个性化学习路径、错误诊断报告 |
| 数据采集 | 爬虫/API对接/ETL自动化 | 电商平台数据采集、数据清洗 | 标准化数据集、质量报告 |
| 数据建模 | 聚类/分类/回归/时序 | 用户画像、销售预测、库存优化 | 模型文件、预测结果、优化方案 |
| 可视化 | 自动图表推荐/交互式BI | 数据探索、看板设计、报告生成 | BI看板、可视化报告 |
| 自动评估 | 序列分析/规则引擎/NLG | 操作过程评价、能力测评、报告生成 | 能力雷达图、改进建议、认证报告 |
| 虚拟仿真 | 3D渲染/场景生成 | 沉浸式实训、重复练习 | 仿真实训环境、操作录像 |
| 模块 | 说明 | 对接课程 | AI能力 |
|---|---|---|---|
| 数据采集实训 | Python爬虫/API对接/数据清洗/质量管理 | 数据采集与处理 | 智能辅导/自动评估 |
| 数据仓库实训 | 维度建模/ETL流程/OLAP多维分析 | 数据仓库与OLAP | 建模推荐/SQL生成 |
| 机器学习实训 | 聚类/分类/回归/时序/模型评估全流程 | 数据挖掘与机器学习 | 模型推荐/参数优化 |
| BI可视化实训 | Tableau/PowerBI/ECharts看板设计 | 商业智能与可视化 | 图表推荐/自动美化 |
| 用户分析实训 | RFM/画像/漏斗/路径/A/B测试项目 | 用户行为分析 | 洞察生成/策略推荐 |
| 大数据实训 | Hadoop/Spark/Hive分布式计算 | 大数据技术应用 | 任务调度/性能优化 |
| 综合项目实战 | 企业真实案例端到端分析项目 | 毕业设计/顶岗实习 | 全流程辅导/智能评审 |
| AI智能助手 | 24×7问答/知识检索/报告生成 | 全部课程 | 大模型NLP/知识图谱 |
| 虚拟仿真 | 3D可视化实训场景/沉浸式学习 | 全部课程 | 场景生成/交互引擎 |
| 自动考评 | 过程性+结果性评价/能力认证 | 全部课程 | 序列分析/NLG报告 |
| 教学管理 | 课程/班级/学生/资源/数据管理 | 教师使用 | 数据分析/智能推荐 |
流程阶段包括"能力测评与诊断—个性化学习路径生成—模块化技能实训—AI智能体实时辅导—虚拟仿真强化训练—企业真实项目实战—过程性与结果性评价—能力认证—就业推荐与跟踪"。各阶段由国产AI智能体与知识图谱贯穿,所有学习数据与能力模型在系统中沉淀,支持持续优化与个性化培养,确保学生成长为符合新质生产力要求的"新质劳动者"。
系统原生接入国产大模型教学助手(基于昇腾/飞桨)。学生可随时提问如"如何用Python清洗缺失值""解释RFM模型的业务含义""这段SQL代码哪里错了",助手提供即时解答、代码示例与操作演示。教师可询问"这个班级数据建模能力薄弱,推荐加强训练方案""生成本周教学质量分析报告",助手自动分析数据并生成专业报告,辅助教学决策。
部署方式:
院校私有化部署(支持信创环境)
云端SaaS服务(公有云/私有云/混合云)
市域产教联合体统一部署
系统对接:
教务系统对接(学分/成绩/学籍同步)
学习管理系统(LMS)对接
企业实训系统对接
就业推荐系统对接
案例一:某职业技术学院商务数据分析专业
规模:3个班级/150名学生
应用:全部6门核心课程实训
效果:就业率98%,起薪提升35%
案例二:某市域产教联合体
规模:5所院校/10家企业/600名学生
应用:统一实训平台,共享企业案例与导师
效果:建设成本降低60%,区域人才供给能力提升3倍
案例三:某电商企业内训
规模:200名数据分析岗新员工
应用:岗前培训与技能提升
商务数据分析与应用系统对接职业教育专业教学标准,覆盖数据采集、清洗治理、建模分析、可视化表达、运营分析和供应链分析,支持真实项目任务、AI智能体辅助分析和过程化评价,服务专业群建设与实训课程改革。
请留下需求、姓名和联系方式,我们会尽快联系您。
热线:18616260938
24小时免费咨询
请输入您的联系电话,座机请加区号
